Радиатор для симистора напрямую зависит от нагрузки симистора. При мощности триста ватт радиатор вообще не нужен, поэтому чем выше нагрузка, тем больше площадь радиатора. Чем меньше симистор перегревается, тем дольше он прослужит, поэтому и радиатор не будет лишним.

Твердотельное транзисторное реле
Твердотельное реле (TSR) или твердотельное реле (SSR) — это электронное устройство, выполняющее те же функции, что и электромеханическое реле, но не имеющее движущихся частей. В твердотельных реле используется технология полупроводниковых приборов, таких как тиристоры и транзисторы.
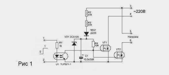
Это означает, что вместо подвижных контактов в реле TTR используются электронные твердотельные переключатели, в которых цепи управления гальванически изолированы от коммутируемых силовых цепей. К счастью, переключаемые полевые транзисторы в настоящее время не являются проблемой. Поэтому для создания твердотельного реле нам понадобятся МОП-транзистор (полевой транзистор металл-оксид-полупроводник) транзистор, русский эквивалент термина MOSFET, и оптопара. На нашем сайте есть статьи об оптоэлектрически изолированных транзисторных ключах — 'Транзисторные ключи переменного тока'.
В этой статье речь пойдет о переключателе для коммутации переменного тока. Используя SMD-компоненты, можно сделать ТТР переменного тока по этой схеме. Некоторые детали смонтированы на печатной плате, которая прикреплена к алюминиевой полке. Транзисторы устанавливаются на подложку с помощью слюдяных прокладок. Конденсатор C1 должен быть танталовым или керамическим. Его емкость может быть уменьшена.
Другая статья — "Транзисторный переключатель с оптической изоляцией".

В этой схеме в качестве переключающих транзисторов используются биполярные транзисторы различной структуры.
Существует еще одна схема гальванически развязанного моп-транзисторного коммутатора с защитой от предельного тока нагрузки. Она описана в статье 'Мощная блокировка DC-FET'.
TLP590B Datasheet Pdf
Эти преобразователи обеспечивают выходное напряжение около 9 В, что достаточно для питания моп-транзистора. Документация на эти преобразователи показывает, что они имеют очень низкую мощность и могут обеспечить ток около 12 мкА на выходе. Моп-транзисторы имеют параметр заряда затвора — Qg. Пока затвор данного транзистора не получит необходимый заряд — транзистор не начнет открываться. Скорость заряда зависит от тока, который может выдать схема управления, чем больше ток управления, тем быстрее затвор получит необходимый заряд, тем быстрее откроется транзистор. Чем меньше времени коммутирующий транзистор находится в активной зоне выходной характеристики — тем меньше на нем будет выделяться тепла. Но в нашем случае, когда транзистор работает не в преобразователе, на относительно высоких частотах, а как реле включения-выключения, достаточно тока 12 мкА. Конечно, лучше выбирать ключевые транзисторы с малым зарядом затвора. Например.
Этот транзистор способен коммутировать напряжение 600 В при токе стока 7 А. Мощность стока при +25C составляет 100 Вт. Заряд затвора Qg составляет всего 8,2 нанодюйма = 8,2nC. Для сравнения, популярный транзистор IRF840 имеет Qg = 63nC.
Схема твердотельного реле

- S1 — любой выключатель или бистабильный переключатель.
- F1 — предохранитель 0,25 — 0,5А.
- C1 — 0.068UF 630V.
- R1 — 470 kΩ.
- R2 — 100 Ом.
- VDS1 — 1 A 600 — 1000 V выпрямительный мост или отдельные диоды.
- D1 — регулятор 20 В 0,5 Вт.
- C2 — 10 мкФ 25 В.
- HL4 — любой сигнальный светодиод.
- MOC3063 — 3 штуки.
- R3, 7, 11 — 330 Ом 0,5 ватт.
- C3, 5, 7 — 2,7 нФ по 50 вольт. Для токов до 10 А на фазу. Если планируется большая нагрузка, то следует поставить 3,3 нФ.
- R4, 8, 12 — 470 Ом по 2 Вт. Для токов до 10 А на фазу. Если планируется более высокая нагрузка, следует использовать 330 Ом по 2 Вт каждый.
- T1, 2, 3 — симисторы BTA41-600, 3 в.
- VD1, 2, 3, 4, 5, 6 — диоды защиты TVS типа 1.5 KE300CA.
- R5, 9, 13 — 47 Ом по 5 Вт. Для токов до 10 А на фазу. Если планируется большая нагрузка, то необходимо поставить 27 Ом 5 Вт.
- C4, 6, 8 — 0,047 мкФ 630 В. Для токов до 10 А на фазу. Если планируется большая нагрузка, то нужно ставить 0,1 мкФ 630 В.
- D2, 3, 4 — любые диоды на напряжение не менее 600 В. Например, 1N4007.
- HL1, 2, 3 — любые сигнальные диоды.
- R6, 10, 14 — 470 кОм.
- Печатная плата — 2 штуки.
- Теплопроводящая паста.

Изготовление трехфазного твердотельного реле
Сборку деталей лучше всего начинать в корпусе будущего устройства. Для этого хорошо подходят распределительные коробки, продающиеся в магазинах электротоваров. Цена их доступна и зависит от размера коробки. Самая важная часть будущего реле — теплоотвод для симистора. Чем комфортнее температура для симистора во время работы, тем дольше он будет "жить". Короче говоря, радиатор должен быть как можно больше (в разумных пределах). Если корпус будущего реле металлический, то пластину радиатора можно прочно прикрутить к задней стенке корпуса, в этом случае весь корпус будет представлять собой большой радиатор. Симисторы BTA-41 можно прикручивать непосредственно к радиатору без изоляторов, так как их выводы не имеют электрического контакта с подложкой. Для других симисторов необходимо проверить данные. Перед установкой компонентов схемы на плату я проверил работу оптопар, на фото показано, как это делается. Из 20 MOS3063, которые я купил в Китае, 3 оказались неисправными. Поэтому необходимо соблюдать осторожность.


Начните сборку с разметки и установки симисторов, а затем остальных деталей.


Пайка. Припаивайте провода с увеличенным диаметром (в зависимости от нагрузки).

Принцип работы ТТР
Принцип работы твердотельного реле довольно прост. Большинство твердотельных реле предназначены для управления автоматикой в сети 20-480В.

Оптическая изоляция позволяет создавать управляющие сигналы с минимальной мощностью, что очень важно для датчиков, работающих от автономных источников питания (+).
В классическом варианте устройство оснащено двумя контактами коммутационной цепи и двумя управляющими проводами. Их количество можно варьировать для увеличения числа подключенных фаз. В зависимости от наличия напряжения в цепи управления основная нагрузка включается или выключается полупроводниковыми элементами.
Особенностью полупроводниковых реле является наличие нейтрального сопротивления. Если в электромеханических устройствах контакты полностью размыкаются, то в полупроводниковых реле отсутствие тока в цепи обеспечивается свойствами полупроводниковых материалов.
Поэтому при высоких напряжениях могут возникать небольшие токи утечки, которые могут негативно повлиять на работу подключенного оборудования.
Классификация полупроводниковых реле
Поскольку области применения реле разнообразны, конструкция реле может значительно отличаться в зависимости от потребностей конкретной схемы автоматики. Твердотельные реле классифицируются в зависимости от количества подключенных фаз, вида рабочего тока, конструктивных особенностей и типа схемы управления.
По количеству подключенных фаз
Твердотельные реле используются как в бытовой, так и в промышленной автоматике с рабочим напряжением 380 В.
Поэтому эти твердотельные устройства, в зависимости от количества фаз, делятся на:
- однофазные;
- трехфазные.
Однофазные датчики типа RTD Однофазная конструкция может работать с токами 10-100 А или 100-500 А. Они управляются аналоговым сигналом.

В случае трехфазных реле рекомендуется подключать провода разного цвета, чтобы при установке оборудования их можно было правильно соединить.
Трехфазные твердотельные реле Трехфазные твердотельные реле способны пропускать токи в диапазоне 10-120 А. Их конструкция предполагает реверсивный принцип работы, что обеспечивает надежное регулирование нескольких электрических цепей одновременно.
Трехфазные реле часто используются для управления асинхронными двигателями. Из-за высоких пусковых токов в схему управления двигателем встраиваются быстродействующие предохранители.
По типу рабочего тока
Твердотельные реле не могут быть настроены или перепрограммированы, поэтому они могут нормально работать только в определенном диапазоне параметров электрической сети.
В зависимости от потребностей, датчики RTD могут управляться электрическими цепями с двумя видами тока:
- ПОСТОЯННЫЙ;
- ПЕРЕМЕННЫЙ ТОК.
Аналогично датчики RTD можно классифицировать по типу напряжения активной нагрузки. Большинство реле в бытовых приборах работают с параметрами переменного тока.
Изготовление твердотельного реле своими руками: советы по выбору деталей и сборке корпуса


Чтобы сделать твердотельное реле своими руками, вам понадобятся:
- F1 — предохранитель на 100 мА.
- S1 — любой маломощный выключатель.
- C1 — конденсатор 0,063 uF 630V.
- C2 — 10-100 uF 25 В.
- C3 — 2,7 нФ 50 В.
- C4 — 0,047 мкФ 630 В.
- R1 — 470 кОм 0,25 В.
- R2 — 100 Ом 0,25 Вт.
- R3 — 330 Ом 0,5 Вт.
- R4 — 470 Ом 2 Вт.
- R5 — 47 Ом 5 Вт.
- R6 — 470 Ом 0,25 Вт.
- R7 — варистор TVR12471 или аналогичный.
- R8 — нагрузка.
- D1 — любой диодный мост на напряжение не менее 600 В или составленный из четырех отдельных диодов, например, 1N4007.
- D2 — диод на 6,2 В.
- D3 — диод 1N4007.
- T1 — симистор BT138-800.
- LED1 — любой сигнальный светодиод.
Инструкция по установке твердотельного реле
Сначала отметьте положение радиатора, платы прототипа и других деталей в корпусе и установите их на место.

Изолируйте симистор от радиатора с помощью специальной теплопроводящей пластины, используя теплопроводящую пасту. Паста должна слегка вытекать из-под симистора при затягивании крепежного винта.

Затем разместите следующие детали в соответствии со схемой и припаяйте их.


Припаяйте провода для подключения питания и нагрузки.

Поместите устройство в корпус после его тестирования с минимальной нагрузкой.

Подготовьте твердотельное реле:

Посмотреть схему подключения цифрового реле
Видео тест твердотельного реле с цифровым регулятором температуры:
